本文
建築基準法の道路と敷地
建築基準法の道路と敷地
建築物の敷地と道路
建築基準法では「建築物の敷地は道路に2メートル以上接しなければならない。」と定められています。したがって、次の2項目に注意する必要があります。
- 建築基準法の「道路」であるかどうか。
- 敷地が「道路」に2メートル以上接するかどうか。
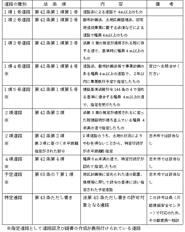
建築基準法の道路について
建築基準法の道路であるか、指定道路図のページでご確認いただけます。
また、建築基準法の道路は以下のように区分されています。
敷地が道路に接する長さについて
建築物の敷地は建築基準法の道路に2メートル以上接している必要があります。
なお、敷地の形状によっては、2メートルを超えて接する必要があります。
以下の図を参考にしてください。
- Bの土地は、道路に直接2メートル以上接しているため問題ない。
- AのL字型の土地に関しては、奥行き(L)と幅(W)の基準が定められています。
| 奥行き(L) | 幅(W) |
|---|---|
| 10メートル未満 | 2メートル |
| 10メートル以上15メートル未満 | 2.5メートル |
| 15メートル以上20メートル未満 | 3メートル |
| 20メートル以上 | 4メートル |
※建築物の床面積200平方メートル以下で特殊建築物、長屋を除く。
※一戸建ての住宅に限り、一定の条件を満たせば、W=2メートルで認められる場合もあります。
建築基準法の道路のQ&A
Q:1項1号道路であるが、並びの建築物や塀等の構造物が道路へ突出しているようで、有効幅員4メートルがとれない場合について
A:1項1号道路でない可能性があります。これまでの経緯等を調査してから判断する必要があります。
Q:2項道路で後退位置が不明。
A:道路境界を確認してください。
市道であり既に道路査定が実施済みであれば、道路課で査定結果を確認し、道路中心を設定の上中心から2メートルの後退(場合によっては反対側から4メートルの後退)が必要です。
これまで道路査定を行っていない場合には、査定を実施しその上で後退位置が明確になるようにしてください。
Q:1項5号道路で幅員4メートルとなっているが、現況の幅員が4メートルに満たない。
A:道路を隔てた反対側の権利者と、道路中心を設定の上、中心から2メートルの後退が必要です。
Q:道路を築造する方法について
A:開発許可による場合には、建築開発課で内容を確認してください。道路位置指定(1項5号道路)に関しては、このHP上の「道路位置指定申請」を参照してください。
Q:私道を市道とするには、どのようにすればよいか。
A:私道を市道とすることが可能か、道路課と調整の上、必要な手続き等を行ってください。


